妇幼健康科普
孕期营养是保障母婴健康,促进胎儿发育的基石。孕期饮食的核心在于 “均衡多样、科学搭配” ,制定一个均衡、全面的饮食计划,科学合理的营养摄入,是预防出生缺陷、保障母婴健康的重要一环。
这里为您梳理一份详细的孕期营养指南,分为核心原则、关键营养素、分阶段重点、食物选择建议和注意事项几个部分。助准妈妈吃出健康好“孕”程。
1核心原则
1. 均衡多样:没有一种食物能包含所有营养素,食物多样化是关键。
2. 少食多餐:尤其是孕中晚期,可以缓解胃部不适和维持血糖稳定。
3. 安全第一:避免可能含有害菌、寄生虫或重金属的食物。
4. 适量增重:根据孕前体重指数(BMI)制定合理的增重目标,而非“一人吃两人份”。
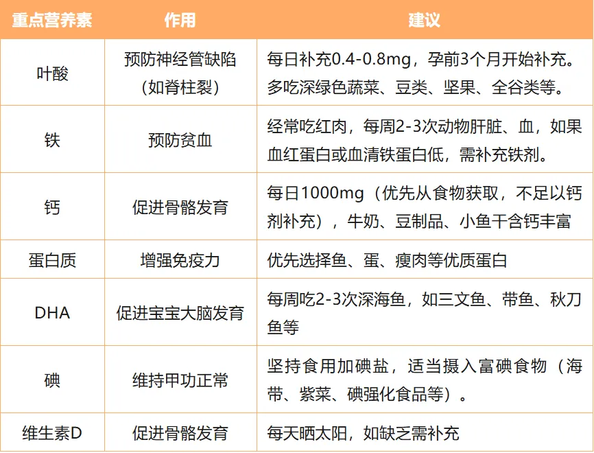
2关键营养素及来源

3分阶段重点
孕早期(0-12周):
重点:叶酸必须保障!常备营养补充剂。
应对早孕反应:尝试干性食物(苏打饼干、烤面包片)、少量多餐、避免空腹。选择易消化的食物。
体重增加不明显是正常的,以缓解不适、保证关键营养为主。
孕中期(13-27周):
重点:优质蛋白、钙、DHA、铁的需求量显著增加。
食欲好转,是补充营养的黄金期。增加奶制品、鱼、蛋、瘦肉的摄入。
注意增加膳食纤维,预防便秘。
孕晚期(28周-分娩):
重点:继续保证蛋白质、钙、铁、DHA的摄入。
胎儿快速生长,需要更多营养。但子宫压迫胃部,少食多餐尤为重要。
为分娩和哺乳储备营养和能量。
4食物选择建议(每日大致构成)
中国孕期妇女膳食宝塔为准妈妈的均衡膳食提供了科学的依据
孕期建议优先选择高蛋白、高纤维食物,减少高脂高糖摄入,搭配适量运动:如孕期瑜伽、散步、游泳、跳舞、步行上班和凯格尔运动,每周150分钟,增强体力。运动时心率低于140次/分,避免跳跃,保障运动安全。
5特别提醒
❌ 盲目进补:不是吃得越多越好,营养要“精准”
❌ 完全不吃主食:碳水化合物是胎儿大脑发育的“燃料”。
❌ 过度依赖保健品:食补为主,补充剂为辅,遵医嘱最关键。
孕期饮食实用小贴士
√ 饮食多样化:每天至少摄入12种食物,每周25种
√ 烹饪方式:蒸煮炖为主,减少煎炸
√ 补充剂使用:在医生指导下合理补充。
请与您的产科医生和/或注册营养师保持沟通。他们可以根据您的个人情况(如年龄、健康状况、饮食习惯、化验结果等),为您制定最个性化的营养方案。祝您和宝宝健康平安!




关于孕期营养您吃对了吗?
赣公网安备 36050202000283号


